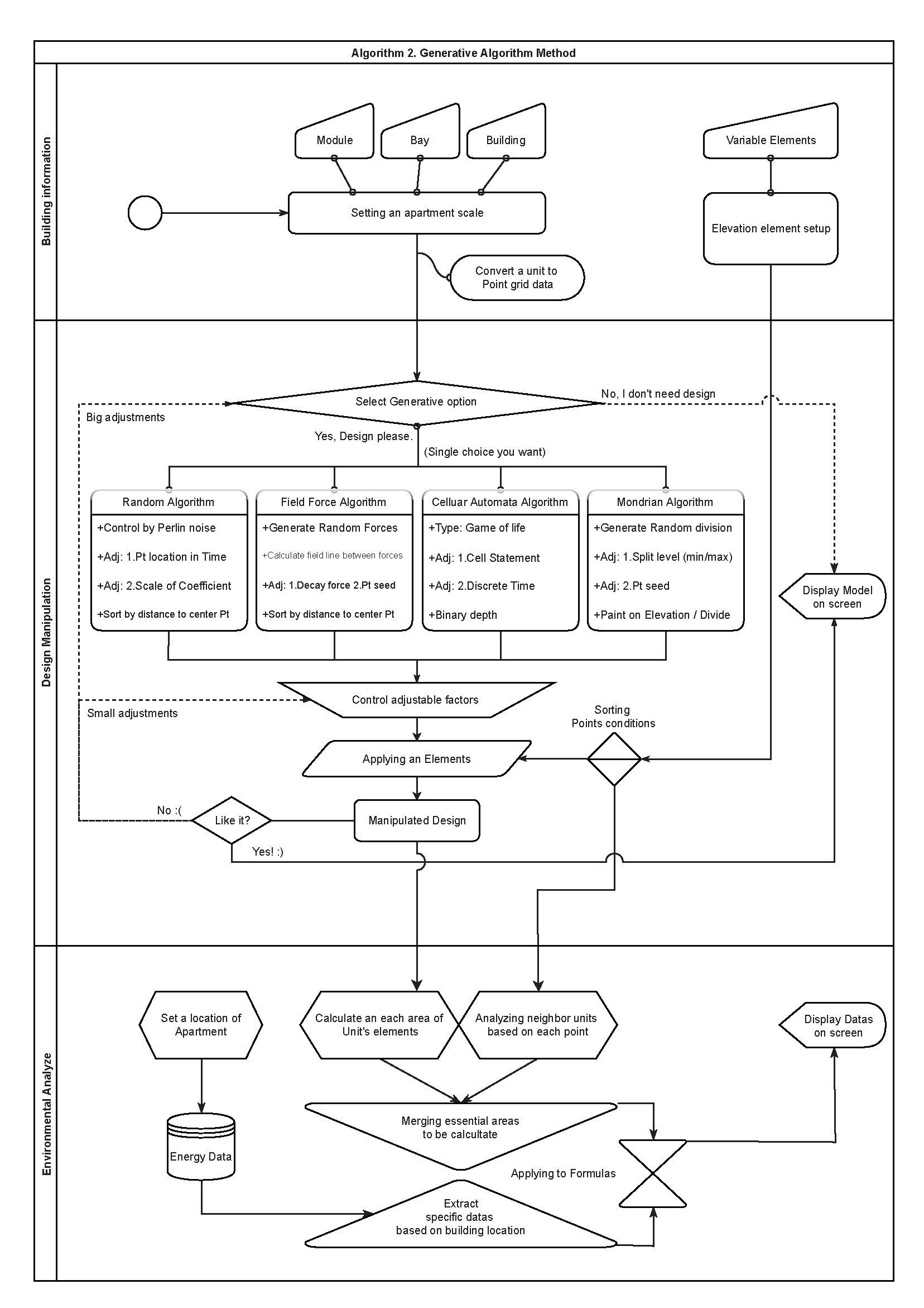
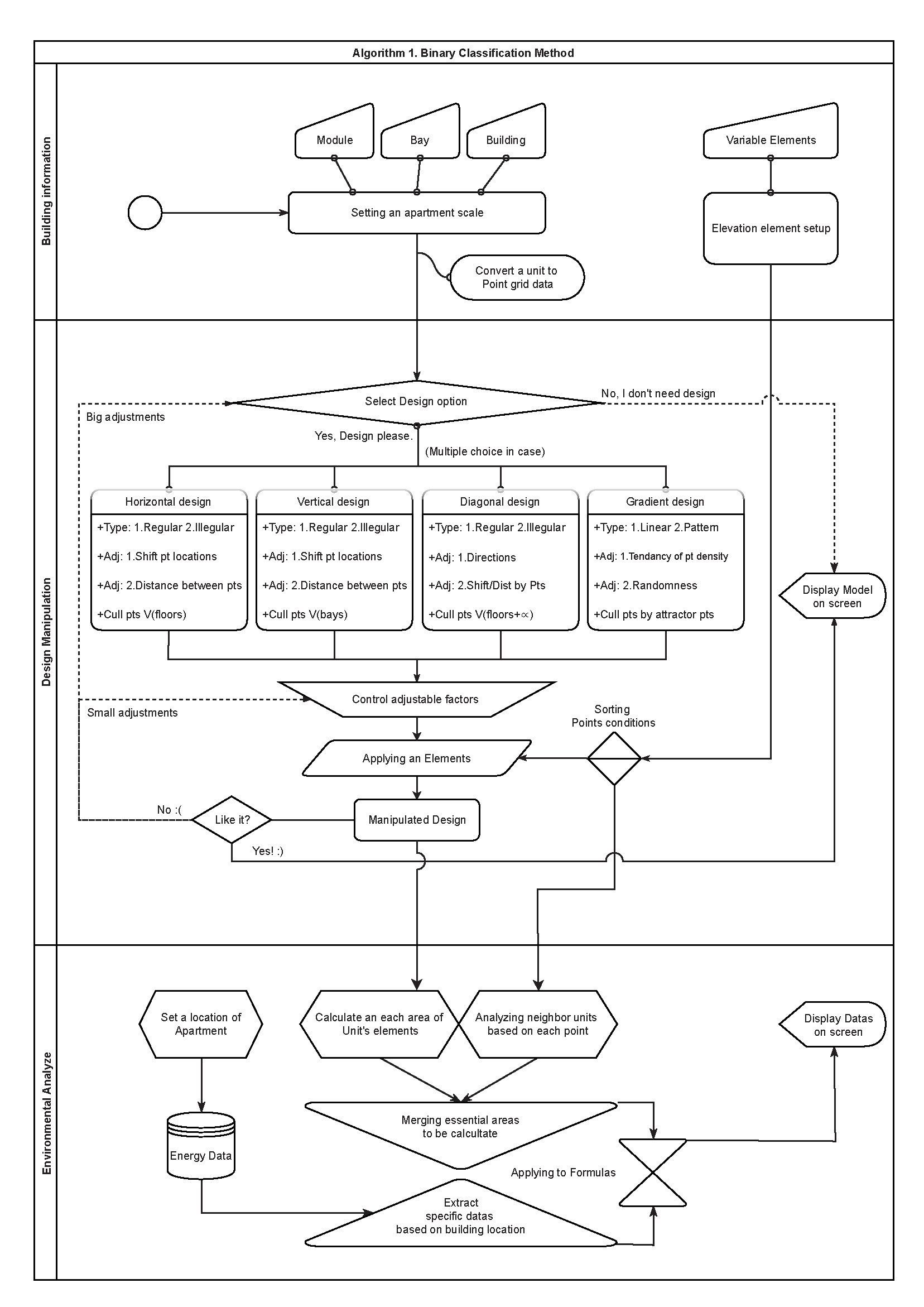
Algorithm of Fac-E v0.8





본 연구는 2018년도 국토교통부 산하 국토교통과학기술진흥원이 주관하는 ‘저비용·고효율의 노후 공동주택 수직증축 리모델링 기술 개발 및 실증 연구단’ 으로 선정된 아주대학교 산학협력단과 함께 수행하는 '저비용 고효율의 노후 공동주택 수직증축 리모델링 기술개발 및 실증' 3차년도 연구사업 중 성능 및 비용효율을 고려한 외피 리모델링 기술 개발 연구에 관한 수행내용 중 작성된 알고리즘 프로그램 개발연구[1]에 관한 내용입니다.